合约纠纷升级:丝芭传媒实名举报鞠婧祎偷税漏税,双方各执一词引舆论震荡
2026年3月31日,娱乐圈迎来一场舆论风暴——艺人鞠婧祎的前经纪公司丝芭传媒,正式向国家税务总局上海市税务局稽查局递交实名举报材料,指控鞠婧祎在2024年涉嫌巨额偷税漏税,瞒报收入比例近88%。当日,鞠婧祎工作室迅速发布声明予以否认,并宣布对丝芭传媒提起诉讼,一场始于合约纠纷的矛盾,正式升级为税务与法律的双重博弈,也再次将娱乐圈税务合规与经纪合约乱象推至公众视野。
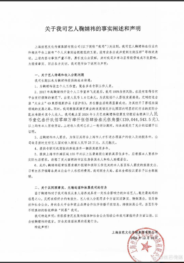
此次举报并非突发,而是丝芭传媒与鞠婧祎长期合约纠纷的集中爆发。据悉,双方的矛盾根源可追溯至2024年6月,鞠婧祎主张其与丝芭传媒签订的《专属艺人合约》已于该月到期终止,而丝芭传媒则出示一份2018年的《补充协议》,声称已将独家经纪权延长至2033年,双方就合约有效性陷入争执。法院曾两次委托笔迹鉴定,结论均为“无法判断补充协议签名为鞠婧祎本人所写”,丝芭传媒的主张因缺乏有效举证未被采信,双方的经纪合约纠纷至今仍处于司法审理阶段。
3月26日,丝芭传媒曾发布声明,辟谣“双方纠纷已和解”的不实传闻,明确表示从未与鞠婧祎方及相关关联方进行过任何和解洽谈,强调纠纷仍在司法程序中。短短四天后,丝芭传媒便以实名举报的方式,将矛盾推向新的高度。根据举报信内容,鞠婧祎2024年全年申报收入为11001838.24元,其中近500万元来源于丝芭传媒;但仅2024年6月至12月期间,鞠婧祎参与的影视、商务等活动就不下20项,保守估计实际收入不少于5000万元,收入瞒报比率近88%,涉嫌偷税漏税金额巨大。
举报材料中还详细列出了鞠婧祎的部分收入明细,进一步支撑其指控:影视方面,主演S级古装剧《月鳞绮纪》片酬达1600万元;商务代言领域,鸭鸭羽绒服年度代言费800万元、百度地图合作费用100万元;杂志拍摄方面,《新视线》《精彩OK》封面拍摄收入分别为1100万元和900万元,仅《时装男士》单封面拍摄就达50万元;此外,B站中秋夜、抖音奇妙夜等晚会演出,芬迪、海瑞温斯顿等品牌站台,均有明确的收入记录,各项收入累计远超其申报金额。丝芭传媒同时提交了收入申报表、未申报项目明细等证据,提请税务部门依法稽查。
针对此次举报,鞠婧祎所属的上海橘事顺利影视文化工作室(个人独资)于3月31日迅速发布声明,明确否认所有偷税漏税指控。声明指出,鞠婧祎始终严格遵守国家法律法规,依法积极履行公民应尽的纳税义务,并已积极配合完成相关税务抽查、检查程序,丝芭传媒的举报内容无任何事实依据。同时,工作室还指控丝芭传媒近半年来频繁散布不实信息、操控舆论、诽谤艺人,严重阻碍鞠婧祎正常演艺事务的开展,已委托律师对丝芭传媒的恶意侵权行为提起诉讼,并保留追究造谣者责任的权利。
目前,税务部门的稽查工作已正式启动。国家税务总局上海市税务局稽查局于3月30日出具《检举税收违法行为接收回执》(编号:2026-013),确认正式受理举报,并承诺对举报人信息严格保密。需要明确的是,受理举报仅属于程序性动作,并不等同于认定违法事实成立,最终结论仍需以税务机关的正式通报为准。
从法律层面来看,此次事件的走向存在两种可能。北京市中闻律师事务所娱乐法律师刘凯表示,若举报属实,鞠婧祎方面临补缴税款、滞纳金以及0.5至5倍罚款的处罚;若逃税金额巨大且占应纳税额30%以上,还可能涉及刑事责任,不过首次违法并按期补缴税款、滞纳金和罚款的,可依法免予追究刑责。反之,若举报不实,丝芭传媒则可能承担诬告、诽谤等法律责任,若未经同意公开鞠婧祎收入明细等敏感信息,还可能涉嫌侵犯个人隐私。
值得注意的是,此次事件的背后,不仅是艺人与经纪公司的利益纠葛,更折射出内娱经纪行业的深层问题。双方的合约纠纷核心,除了补充协议的真实性争议,还涉及收入分配的透明性问题——鞠婧祎方指控丝芭传媒长期通过“双重合同”隐瞒真实收入、截留艺人分成,实际分成比例远低于行业标准;丝芭传媒则声称十年间为鞠婧祎支付税前1.39亿元,足额履行了合约义务。这种权力失衡的合约机制、不透明的收入分配模式,不仅容易引发艺人与经纪公司的矛盾,更可能滋生税务违规的隐患。
此外,此次举报的时间点也引发舆论热议——恰逢鞠婧祎主演的《月鳞绮纪》原定4月1日播出前夕,有网友质疑丝芭传媒此举存在“阻挠新剧播出、恶意施压”的动机。截至目前,优酷平台仍按计划推进该剧播出,但其预约量196万的热度,已受到此次事件的明显影响。若税务稽查最终认定鞠婧祎存在偷税漏税行为,其主演的多部影视作品、商业代言都可能受到连锁冲击,行业信用也将遭受重创。
截至3月31日,鞠婧祎本人尚未直接回应此次税务举报,仅通过社交平台宣传新剧,其工作室则表示将坚决维护艺人合法权益,抵制一切恶意侵权行为。丝芭传媒方面则坚称举报基于事实,此前曾预警“掌握其经济犯罪证据”。双方的对峙仍在持续,舆论也呈现明显分化:一方支持鞠婧祎,质疑丝芭传媒因合约纠纷实施报复,谴责其“吸血条款”;另一方则呼吁严查艺人偷税漏税,强调高收入群体应依法履行纳税义务。
这场由合约纠纷升级的税务风波,不仅关乎鞠婧祎与丝芭传媒的切身利益,更对整个娱乐圈具有警示意义。近年来,娱乐圈税务合规整治力度持续加大,范冰冰等艺人偷税漏税被查处的案例早已敲响警钟,艺人作为公众人物,依法纳税是不可逾越的底线,而经纪公司也应规范自身行为,完善合约机制,实现与艺人的良性共赢。目前,税务稽查仍在进行中,我们不妨保持理性,静待税务机关的最终调查结果,相信法律会给出公正的裁决,也期待此次事件能推动娱乐圈更加规范化、健康化发展。
0人
- 每日推荐
- 股票频道
- 要闻频道
- 港股频道
超20家钛白粉生产企业宣布涨价
券商板块业绩增长与估值修复齐头并进
- 突发!英伟达要求暂停生产H20芯片
- 寒武纪临近尾盘涨停!距贵州茅台股价仅差近200元
- “杭州六小龙”之一的群核科技更新招股书,上半年扭亏为盈
- 电子成A股市值最大行业!寒武纪股价距离贵州茅台不到一个涨停
- 美联储官员称9月可能不会降息!
- 涨停复盘:沪指高开高走收涨1.45%突破3800点 半导体板块全线走强
- 创新药股市狂欢 谁在“囤粮”谁在套现
- AI芯片概念大涨 多只个股净利润增长或扭亏
- 中信证券:存款收益下滑叠加股市“赚钱效应” 居民存款“搬家”信号显现
技术与需求共振 外骨骼机器人产业迎来爆发前夜
创新+国际化步伐加快 多家创新药企“中考成绩”亮眼
润歌互动发盈警 预计中期税后纯亏损不少于1730万元
泰林科建发布中期业绩,净溢利644.8万元 同比扭亏为盈